消防安全与我们密切相关,所以在日常生活中和实验室中我们要注意防范火灾。下面是小编为大家整理的实验室防火小知识,希望对大家有帮助。
【实验室引起火灾的原因】
1.实验室用电不当
供电线路老化,超负荷运行,导致线路发热,引发火灾;高电压实验室电器设备发生火花,或电弧、静电放电产生火花等引发火灾;操作人员用电不慎或操作不当引起电气火灾等。
2.人为疏忽管理不当
实验室负责人或老师在带领学生做实验的时候,由于疏忽或者学生实验的时候操作不当,以及忘记关闭电源、乱扔烟头,都很容易导致火灾隐患,这也是必须要注意的问题。
【实验室常用消防器材】
1.泡沫灭火器
一般用于扑救油制品、油脂等的火灾,不适用于扑救带电设备的火灾。
2.干粉灭火器
适用于扑救石油产品、油漆、有机溶剂火灾,不可扑救轻金属燃烧的火灾。
3.二氧化碳灭火器
适用于扑救易燃液体及气体的初起火灾,也可扑救带电设备的火灾。
4.沙箱
用来扑救油类火灾。
5.灭火毯
在起火初期,将灭火毯直接覆盖在火源或着火物体上,可迅速在短时间内扑灭火源。当火势太大无法扑灭时,消防灭火毯还可以帮助人们在火场逃生,将灭火毯披裹在身上,戴上防烟面罩,迅速脱离火场。
6.消火栓
消防栓是一种固定消防工具。主要作用是控制可燃物、隔绝助燃物、消除着火源。
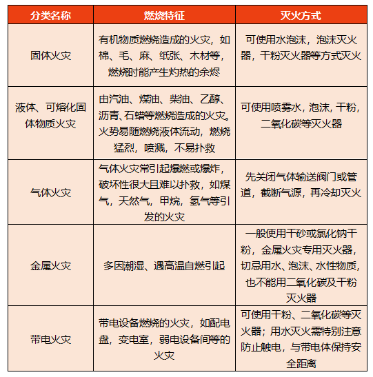
【实验室火灾处理】

【防火逃生小知识】
1.发生火灾赶紧逃
应保持镇静、明辨方向、迅速撤离,千万不要相互拥挤、乱冲乱窜,应尽量往楼层下面跑。如火势不大,可浸湿棉被、毯子等披在身上从火中冲出去,或者用湿毛巾、口罩蒙鼻,匍匐撤离。
如果身上着了火,千万不可奔跑或拍打,应迅速撕脱衣物,或通过用水、就地打滚、覆盖厚重衣物等方式灭火。
2.观察周围找生机
如果建筑物有避难房、疏散楼梯的,可以先躲进避难房或由疏散楼梯撤至安全地方。如果多层建筑物发生火灾,楼梯已被烧断,或者火势已相当猛烈时,可以利用房屋的老虎窗、阳台、下水管道等逃生,或在固定的物体上(如窗框、水管等)栓绳子,然后手拉绳子缓缓而下。务必记住,不要通过电梯逃生。
3.呼叫报警求救援
如果无法撤离,应退居室内,关闭通往着火区的门窗,还可向门窗上浇水,延缓火势蔓延,并向窗外伸出衣物或抛出物件发出求救信号或呼喊,等待救援。另外,可以视火情拨打校保卫部电话或“119”报警求救。
报警时应说清起火单位(含楼宇和房间号),起火物品,火势大小,有无易爆、易燃、有毒物品,是否有人被围困以及报警人的信息(姓名、单位、部门和电话)。
特别提醒:生命第一,不要贪恋财物,切勿轻易重返火场。
冬季天干物燥,是很容易发生火灾的季节,那么什么时候是灭火的最佳时机呢?答案就是趁火还没烧着的时候!火灾初期应在第一时间内用灭火器将火灾扼杀在摇篮里!随处可见的灭火器该如何使用呢?
【灭火器的使用方法】

防范胜于救灾,责任重于泰山。请同学们在实验室中,时刻保持安全防护意识,严格遵守实验室各项规章制度。安全无小事!时刻记心中!